Разговоры технического плана. Ремонт, характеристики, запчасти и т.д.
-
Maks
- Ветеран клуба АмАвто
- Сообщения: 1881
- Зарегистрирован: 25 фев 2005, 12:23
- Откуда: Лефортово
Сообщение
Maks » 23 июн 2005, 08:45
Кто знает, где можно их купить или сделать на заказ?
Хочу хакнуть задние лямбды, а то смесь обедняют, гады

!
Масштаб личности человека определяецца масштабом проблем, которые ему пох#й!
-
Maks
- Ветеран клуба АмАвто
- Сообщения: 1881
- Зарегистрирован: 25 фев 2005, 12:23
- Откуда: Лефортово
Сообщение
Maks » 27 июн 2005, 10:07
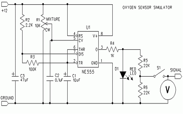
Прислали мне тут схемку

. Кто бы теперь это изготовил

...
Знает кто какого-нибудь "Кулибина" в области радиоэлектроники?
-
Вложения
-
- схема.png
- (57.59 КБ) 2117 скачиваний
Масштаб личности человека определяецца масштабом проблем, которые ему пох#й!
-
Dima
- AmAvto
- Сообщения: 49346
- Зарегистрирован: 14 янв 2005, 16:03
- Откуда: Москва
-
Контактная информация:
Сообщение
Dima » 27 июн 2005, 15:11
у меня есть штатные 2 шт,остались о моего коня

Cadillac Escalade 2010
X6 XDrive50i
Chrysler Crossfire Convertible SRT-6
Cadillac Escalade 2013
-
Maks
- Ветеран клуба АмАвто
- Сообщения: 1881
- Зарегистрирован: 25 фев 2005, 12:23
- Откуда: Лефортово
Сообщение
Maks » 27 июн 2005, 15:58
у меня есть штатные 2 шт,остались о моего коня
Штатные имитаторы или датчики

Имитаторы я бы взял

Масштаб личности человека определяецца масштабом проблем, которые ему пох#й!
-
Pratas
- Ветеран клуба АмАвто
- Сообщения: 4816
- Зарегистрирован: 16 мар 2005, 17:28
- Откуда: Murman
-
Контактная информация:
Сообщение
Pratas » 10 июл 2005, 00:10
Макс писал(а):
Штатные имитаторы или датчики

Имитаторы я бы взял

Штатные имитаторы ....... звучит зачётно !

Ford Bronco 5.8 (V8 )
Ford Mustang 4.0 (V6)
Есть только миг, между прошлым и будущим, именно он называется "жизнь"