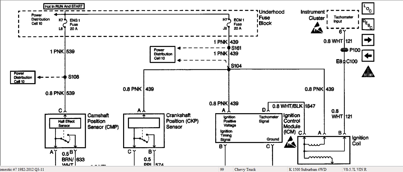
chevrolet suburban '99 5.7 - эл схема
chevrolet suburban '99 5.7 - эл схема
ни у кого нет под рукой схемки подключения питания к бензофорсункам?
Cadillac Escalade 6.2 '11
Dodge RamVan 2500 5.9 '97
Chevrolet Avalanche 5.3 '04 -=Sold=-
Dodge Durango 4.7 '00 -=Sold=-
Ford Eхplorer 4.0 '97 -=Sold=-
I live in Russia.
I wear fufaika, valenki and shapka–ushanka.
I drink vodka right from the samovar, and my bear plays on the balalaika.
Dodge RamVan 2500 5.9 '97
Chevrolet Avalanche 5.3 '04 -=Sold=-
Dodge Durango 4.7 '00 -=Sold=-
Ford Eхplorer 4.0 '97 -=Sold=-
I live in Russia.
I wear fufaika, valenki and shapka–ushanka.
I drink vodka right from the samovar, and my bear plays on the balalaika.
Re: chevrolet suburban '99 5.7 - эл схема
не, ну качать долго, да и нужен мне один тока узел. мож у кого в архивчик залито, машина-то не самая редкая
Cadillac Escalade 6.2 '11
Dodge RamVan 2500 5.9 '97
Chevrolet Avalanche 5.3 '04 -=Sold=-
Dodge Durango 4.7 '00 -=Sold=-
Ford Eхplorer 4.0 '97 -=Sold=-
I live in Russia.
I wear fufaika, valenki and shapka–ushanka.
I drink vodka right from the samovar, and my bear plays on the balalaika.
Dodge RamVan 2500 5.9 '97
Chevrolet Avalanche 5.3 '04 -=Sold=-
Dodge Durango 4.7 '00 -=Sold=-
Ford Eхplorer 4.0 '97 -=Sold=-
I live in Russia.
I wear fufaika, valenki and shapka–ushanka.
I drink vodka right from the samovar, and my bear plays on the balalaika.
- alexauto2005
- член клуба АмАвто
- Сообщения: 352
- Зарегистрирован: 08 май 2010, 00:14
- Откуда: Россия,Тула
- Контактная информация:
Re: chevrolet suburban '99 5.7 - эл схема
игрок писал(а):ни у кого нет под рукой схемки подключения питания к бензофорсункам?
Есть.
А субур какой 1500 или 2500?
4WD или 2WD?
Re: chevrolet suburban '99 5.7 - эл схема
1500, 4вд. подключение бензофорсунок там точно одинаковое должно быть, вряд ли будет разница.
Cadillac Escalade 6.2 '11
Dodge RamVan 2500 5.9 '97
Chevrolet Avalanche 5.3 '04 -=Sold=-
Dodge Durango 4.7 '00 -=Sold=-
Ford Eхplorer 4.0 '97 -=Sold=-
I live in Russia.
I wear fufaika, valenki and shapka–ushanka.
I drink vodka right from the samovar, and my bear plays on the balalaika.
Dodge RamVan 2500 5.9 '97
Chevrolet Avalanche 5.3 '04 -=Sold=-
Dodge Durango 4.7 '00 -=Sold=-
Ford Eхplorer 4.0 '97 -=Sold=-
I live in Russia.
I wear fufaika, valenki and shapka–ushanka.
I drink vodka right from the samovar, and my bear plays on the balalaika.
- alexauto2005
- член клуба АмАвто
- Сообщения: 352
- Зарегистрирован: 08 май 2010, 00:14
- Откуда: Россия,Тула
- Контактная информация:
- alexauto2005
- член клуба АмАвто
- Сообщения: 352
- Зарегистрирован: 08 май 2010, 00:14
- Откуда: Россия,Тула
- Контактная информация:
- alexauto2005
- член клуба АмАвто
- Сообщения: 352
- Зарегистрирован: 08 май 2010, 00:14
- Откуда: Россия,Тула
- Контактная информация:
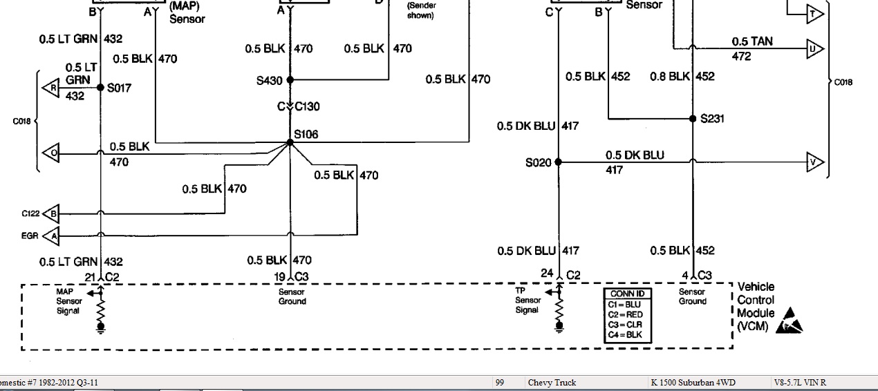
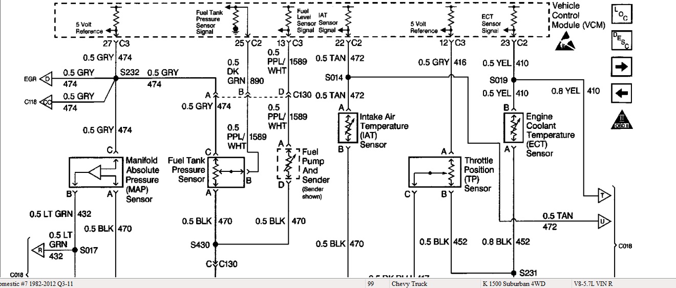
Re: chevrolet suburban '99 5.7 - эл схема
и ещё
Если нужны будут ещё схемки,напиши.
Завтра ещё выложу остальные что есть по субуру в Аллдате.
Если нужны будут ещё схемки,напиши.
Завтра ещё выложу остальные что есть по субуру в Аллдате.
Re: chevrolet suburban '99 5.7 - эл схема
от спасибо, мил человек. а то я ща на допотопном компе сижу, скачать-то можно все, что угодно, а вот с открытием уже некоторые проблемы. еще раз - спасибо!
марин, а ты не верила, что в клубе, в два часа ночи найдется человек, у которого схемы под рукой
марин, а ты не верила, что в клубе, в два часа ночи найдется человек, у которого схемы под рукой
Cadillac Escalade 6.2 '11
Dodge RamVan 2500 5.9 '97
Chevrolet Avalanche 5.3 '04 -=Sold=-
Dodge Durango 4.7 '00 -=Sold=-
Ford Eхplorer 4.0 '97 -=Sold=-
I live in Russia.
I wear fufaika, valenki and shapka–ushanka.
I drink vodka right from the samovar, and my bear plays on the balalaika.
Dodge RamVan 2500 5.9 '97
Chevrolet Avalanche 5.3 '04 -=Sold=-
Dodge Durango 4.7 '00 -=Sold=-
Ford Eхplorer 4.0 '97 -=Sold=-
I live in Russia.
I wear fufaika, valenki and shapka–ushanka.
I drink vodka right from the samovar, and my bear plays on the balalaika.
- Marina
- Ветеран клуба АмАвто
- Сообщения: 2513
- Зарегистрирован: 20 мар 2007, 16:08
- Откуда: Москва
- Контактная информация:
Re: chevrolet suburban '99 5.7 - эл схема
Я скоро буду верить всему
Или ничему
Пока не определилась 
Grand Caravan 08- Dima
- AmAvto
- Сообщения: 49343
- Зарегистрирован: 14 янв 2005, 16:03
- Откуда: Москва
- Контактная информация:
Re: chevrolet suburban '99 5.7 - эл схема
Круто 
Cadillac Escalade 2010
X6 XDrive50i
Chrysler Crossfire Convertible SRT-6
Cadillac Escalade 2013
X6 XDrive50i
Chrysler Crossfire Convertible SRT-6
Cadillac Escalade 2013
Re: chevrolet suburban '99 5.7 - эл схема
Как в одном известном фильме: "Простите, гражданин. А у вас чернил не найдётся?" 
Ford Aerostar 3.0 '93
Ford Contour 2.0 '95
С5 2.0 '05
Ford Contour 2.0 '95
С5 2.0 '05
- alexauto2005
- член клуба АмАвто
- Сообщения: 352
- Зарегистрирован: 08 май 2010, 00:14
- Откуда: Россия,Тула
- Контактная информация:
Re: chevrolet suburban '99 5.7 - эл схема
игрок писал(а):от спасибо, мил человек. а то я ща на допотопном компе сижу, скачать-то можно все, что угодно, а вот с открытием уже некоторые проблемы. еще раз - спасибо!
марин, а ты не верила, что в клубе, в два часа ночи найдется человек, у которого схемы под рукой
Не за что.
Я сам сидел тогда в Аллдате, искал схемку.

